Graphic Designer & Photographer
Quench_Logo-01.jpg

UX App Design

This app is a project supported by Springboard UX Design Online Program

UX App Design

 

Quench is an app for alumni students in post secondary. Alumni students will have the opportunity to connect with professors who specialize in the particular field
that the students are interested in. The goal for Quench is to encourage an one on one connection between the student and the professor through mentorship. 

This app is a project supported by the Springboard UX Design Online program

 
Quench_Logo.png
 

Research

The goal was to see if an app like Quench would be viable and beneficial for potential business owners. The goal for Quench is to create an opportunity for future entrepreneurs and like-minded professionals to share knowledge and to be a tool to help grow businesses. *In the end, the app did move to a slight de-tour to consider what would it take for Quench to be the MVP... more to come on that.

 

Personas

After our discovery and research about our user, we saw the potential that the app had on post secondary institutions. Rather than having a broader target audiences as originally perceived, I decided to focus on the minimal viable product that Quench would offer – post secondary institutions.

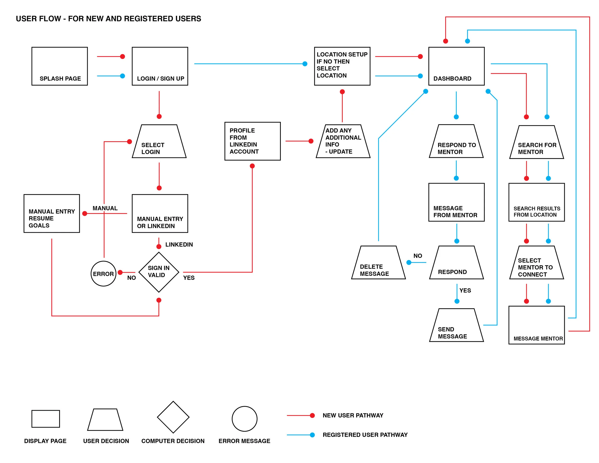
User Flows & Wireframes

Where I felt there was an opportunity, was in how the user would interact with the home page. I wanted to create a fun way to experience meeting potential mentors that had a passion at what they did for a living. The first image was my first attempt at the wireframes and the second is the updated version.

Style Guide

 

Design

 

Here's a link to my prototype.

Thanks For Watching!